英国上市公司官网365
学校主页
|
ENGLISH
|
东北盐碱植被恢复与重建教育部重点实验室
网站首页
英国上市公司官网365
学院简介
学术机构
组织机构
党政领导
师资队伍
师资介绍
院办团委
学院教师
人才招聘
一流本科
教学概况
专业介绍
实践教学
课程与教材建设
教学项目与成果
规章制度
常用下载
拔尖人才
简介
研究生培养
招生工作
培养工作
管理工作
常用下载
学科建设
发育生物学学科
细胞生物学
微生物学学科
生物化学与分子生物学
食品科学与工程
科学研究
科研概况
学术动态
规章制度
科研项目
实验中心
中心介绍
中心成员
实验室组成
共享平台
实验课程简介
管理制度
常用下载
国际交流合作
留学生导师
留学项目
国际竞赛
党团工作
党建工作
学团工作
主题教育
招聘信息
网站首页
>
科学研究
>
科研项目
>
正文
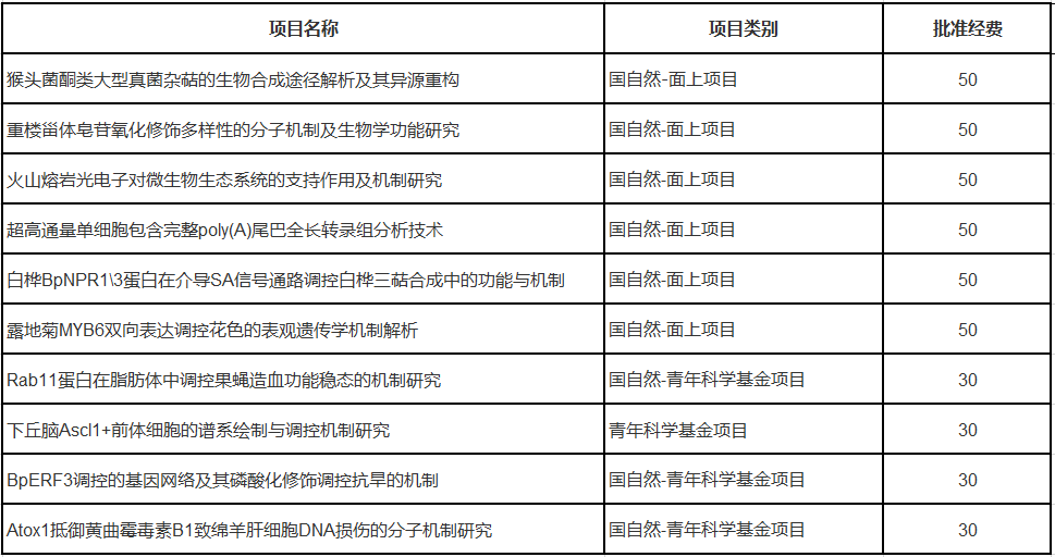
2023年英国上市公司官网365科研项目-国家自然科学基金项目
发布时间:2023-08-31
文章来源:
浏览次数:
关闭
打印
责任编辑:闫绍鹏
友情链接